|
Source |
Alliance of Genome Resources |



| Category | ID | Classification term | Gene | Evidence | Inferred from | Organism | Reference |
|---|---|---|---|---|---|---|---|
| Molecular Function | GO:0003677 | DNA binding | CTCFL | IDA | Human | PMID:18413740 | |
| Molecular Function | GO:0001228 | DNA-binding transcription activator activity, RNA polymerase II-specific | CTCFL | IDA | Human | PMID:16140944 | |
| Molecular Function | GO:0042393 | histone binding | Ctcfl | IDA | Mouse | MGI:MGI:3692841|PMID:17048991 | |
| Molecular Function | GO:0005515 | protein binding | CTCFL | IPI | UniProtKB:O15047 | Human | PMID:18765639 |
| Molecular Function | GO:0005515 | protein binding | CTCFL | IPI | UniProtKB:P46379 | Human | PMID:18765639 |
| Molecular Function | GO:0005515 | protein binding | Ctcfl | IPI | UniProtKB:Q922X9 | Mouse | MGI:MGI:3692841|PMID:17048991 |
| Molecular Function | GO:0000978 | RNA polymerase II cis-regulatory region sequence-specific DNA binding | CTCFL | IDA | Human | PMID:16140944 | |
| Molecular Function | GO:0043565 | sequence-specific DNA binding | CTCFL | IDA | Human | PMID:18765639 | |
| Molecular Function | GO:0043565 | sequence-specific DNA binding | Ctcfl | IDA | Mouse | MGI:MGI:3692841|PMID:17048991 | |
| Molecular Function | GO:0000976 | transcription cis-regulatory region binding | CTCFL | IDA | Human | PMID:18413740 | |
| Cellular Component | GO:0005737 | cytoplasm | Ctcfl | IDA | Mouse | PMID:12011441 | |
| Cellular Component | GO:0005829 | cytosol | CTCFL | IDA | Human | GO_REF:0000052 | |
| Cellular Component | GO:0016604 | nuclear body | CTCFL | IDA | Human | GO_REF:0000052 | |
| Cellular Component | GO:0005654 | nucleoplasm | CTCFL | IDA | Human | GO_REF:0000052 | |
| Cellular Component | GO:0005634 | nucleus | Ctcfl | IDA | Mouse | MGI:MGI:3692841|PMID:17048991 | |
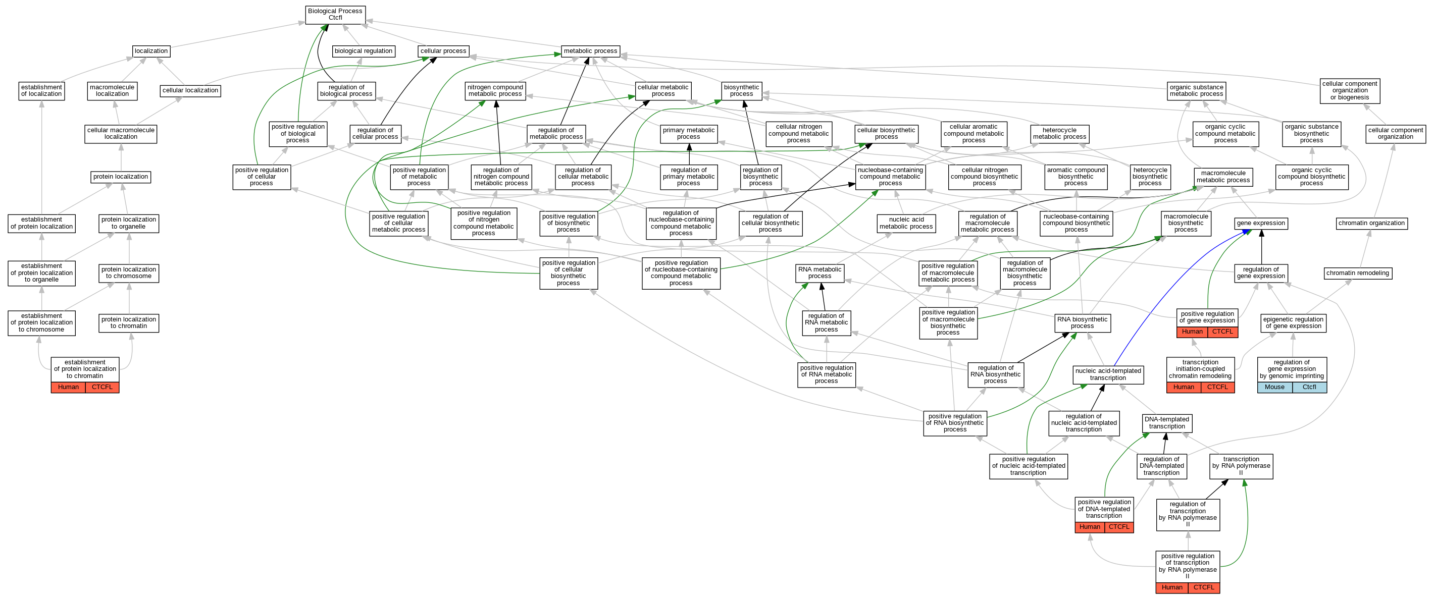
| Biological Process | GO:0071169 | establishment of protein localization to chromatin | CTCFL | IMP | Human | PMID:18765639 | |
| Biological Process | GO:0045893 | positive regulation of DNA-templated transcription | CTCFL | IDA | Human | PMID:18413740 | |
| Biological Process | GO:0010628 | positive regulation of gene expression | CTCFL | IDA | Human | PMID:18413740 | |
| Biological Process | GO:0045944 | positive regulation of transcription by RNA polymerase II | CTCFL | IDA | Human | PMID:16140944 | |
| Biological Process | GO:0006349 | regulation of gene expression by genomic imprinting | Ctcfl | IDA | Mouse | MGI:MGI:3692841|PMID:17048991 | |
| Biological Process | GO:0045815 | transcription initiation-coupled chromatin remodeling | CTCFL | IMP | Human | PMID:18765639 |
| EXP Inferred from experiment |
| IDA Inferred from direct assay |
| IEP Inferred from expression pattern |
| IGI Inferred from genetic interaction |
| IMP Inferred from mutant phenotype |
| IPI Inferred from physical interaction |
| HTP Inferred from High Throughput Experiment |
| HDA Inferred from High Throughput Direct Assay |
| HMP Inferred from High Throughput Mutant Phenotype |
| HGI Inferred from High Throughput Genetic Interaction |
| HEP Inferred from High Throughput Expression Pattern |
Mouse Genome Database (MGD), Gene Expression Database (GXD), Mouse Models of Human Cancer database (MMHCdb) (formerly Mouse Tumor Biology (MTB)), Gene Ontology (GO) |
||
|
Citing These Resources Funding Information Warranty Disclaimer, Privacy Notice, Licensing, & Copyright Send questions and comments to User Support. |
last database update 01/20/2026 MGI 6.24 |
|
|
|
||