|
Source |
Alliance of Genome Resources |



| Category | ID | Classification term | Gene | Evidence | Inferred from | Organism | Reference |
|---|---|---|---|---|---|---|---|
| Molecular Function | GO:0005515 | protein binding | SIM1 | IPI | UniProtKB:Q9HBZ2 | Human | PMID:32296183 |
| Molecular Function | GO:0005515 | protein binding | Sim1 | IPI | UniProtKB:P53762 | Mouse | MGI:MGI:4455093|PMID:20211142 |
| Molecular Function | GO:0005515 | protein binding | Sim1 | IPI | UniProtKB:P53762 | Mouse | MGI:MGI:86070|PMID:9020169 |
| Molecular Function | GO:0005515 | protein binding | Sim1 | IPI | PR:Q61324 | Mouse | PMID:27782878 |
| Molecular Function | GO:0046982 | protein heterodimerization activity | Sim1 | IDA | Mouse | MGI:MGI:5824181|PMID:27782878 | |
| Molecular Function | GO:0046982 | protein heterodimerization activity | Sim1 | IPI | UniProtKB:Q61324 | Mouse | MGI:MGI:82794|PMID:8927054 |
| Cellular Component | GO:0005634 | nucleus | Sim1 | IDA | Mouse | PMID:11782478 | |
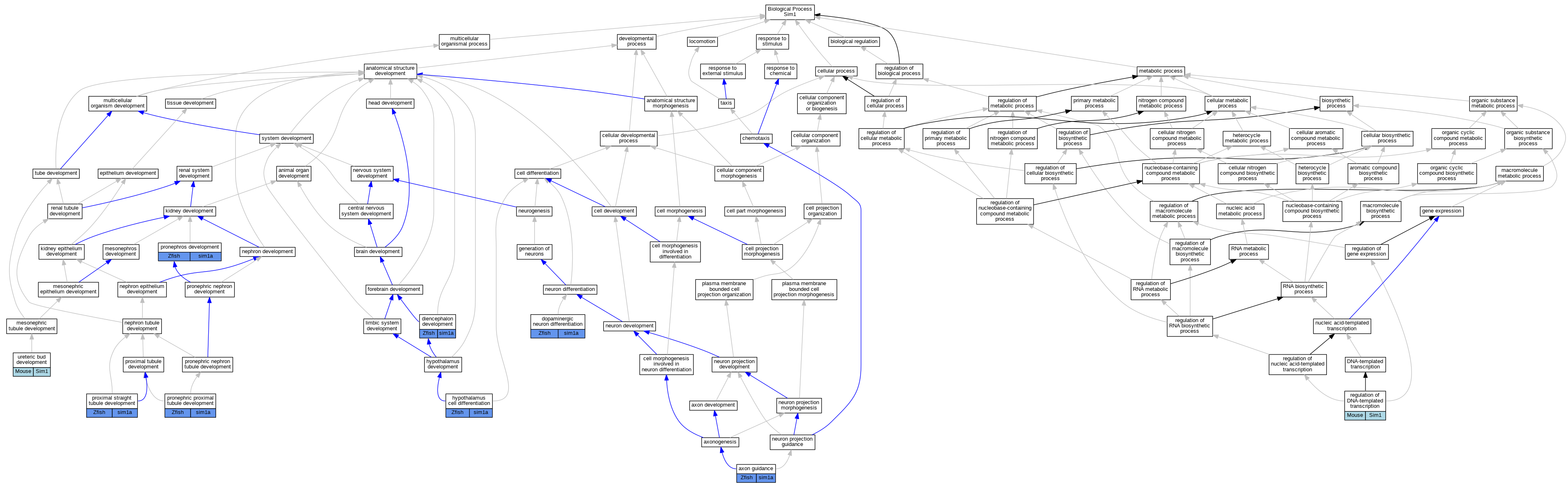
| Biological Process | GO:0007411 | axon guidance | sim1a | IMP | ZFIN:ZDB-MRPHLNO-100423-10 | Zfish | PMID:23222439 |
| Biological Process | GO:0007411 | axon guidance | sim1a | IGI | ZFIN:ZDB-MRPHLNO-100423-10,ZFIN:ZDB-MRPHLNO-100423-8 | Zfish | PMID:23222439 |
| Biological Process | GO:0021536 | diencephalon development | sim1a | IMP | ZFIN:ZDB-MRPHLNO-060921-2 | Zfish | PMID:19234064 |
| Biological Process | GO:0071542 | dopaminergic neuron differentiation | sim1a | IMP | ZFIN:ZDB-MRPHLNO-100426-20 | Zfish | PMID:19253397 |
| Biological Process | GO:0071542 | dopaminergic neuron differentiation | sim1a | IMP | ZFIN:ZDB-MRPHLNO-060921-2 | Zfish | PMID:19234064 |
| Biological Process | GO:0071542 | dopaminergic neuron differentiation | sim1a | IGI | ZFIN:ZDB-MRPHLNO-050204-2 | Zfish | PMID:19253397 |
| Biological Process | GO:0071542 | dopaminergic neuron differentiation | sim1a | IMP | ZFIN:ZDB-MRPHLNO-100426-17 | Zfish | PMID:19253397 |
| Biological Process | GO:0021979 | hypothalamus cell differentiation | sim1a | IMP | ZFIN:ZDB-MRPHLNO-060921-2 | Zfish | PMID:19234064 |
| Biological Process | GO:0035776 | pronephric proximal tubule development | sim1a | IMP | ZFIN:ZDB-MRPHLNO-060921-2 | Zfish | PMID:25542995 |
| Biological Process | GO:0048793 | pronephros development | sim1a | IMP | ZFIN:ZDB-MRPHLNO-060921-2 | Zfish | PMID:27996936 |
| Biological Process | GO:0072020 | proximal straight tubule development | sim1a | IGI | ZFIN:ZDB-GENE-020829-1 | Zfish | PMID:30475208 |
| Biological Process | GO:0072020 | proximal straight tubule development | sim1a | IMP | ZFIN:ZDB-MRPHLNO-100423-10 | Zfish | PMID:30475208 |
| Biological Process | GO:0072020 | proximal straight tubule development | sim1a | IMP | ZFIN:ZDB-GENO-190905-10 | Zfish | PMID:30475208 |
| Biological Process | GO:0006355 | regulation of DNA-templated transcription | Sim1 | IDA | Mouse | PMID:11782478 | |
| Biological Process | GO:0001657 | ureteric bud development | Sim1 | IEP | Mouse | MGI:MGI:3655805|PMID:16545622 |
| EXP Inferred from experiment |
| IDA Inferred from direct assay |
| IEP Inferred from expression pattern |
| IGI Inferred from genetic interaction |
| IMP Inferred from mutant phenotype |
| IPI Inferred from physical interaction |
| HTP Inferred from High Throughput Experiment |
| HDA Inferred from High Throughput Direct Assay |
| HMP Inferred from High Throughput Mutant Phenotype |
| HGI Inferred from High Throughput Genetic Interaction |
| HEP Inferred from High Throughput Expression Pattern |
Mouse Genome Database (MGD), Gene Expression Database (GXD), Mouse Models of Human Cancer database (MMHCdb) (formerly Mouse Tumor Biology (MTB)), Gene Ontology (GO) |
||
|
Citing These Resources Funding Information Warranty Disclaimer, Privacy Notice, Licensing, & Copyright Send questions and comments to User Support. |
last database update 01/20/2026 MGI 6.24 |
|
|
|
||