|
Source |
Alliance of Genome Resources |



| Category | ID | Classification term | Gene | Evidence | Inferred from | Organism | Reference |
|---|---|---|---|---|---|---|---|
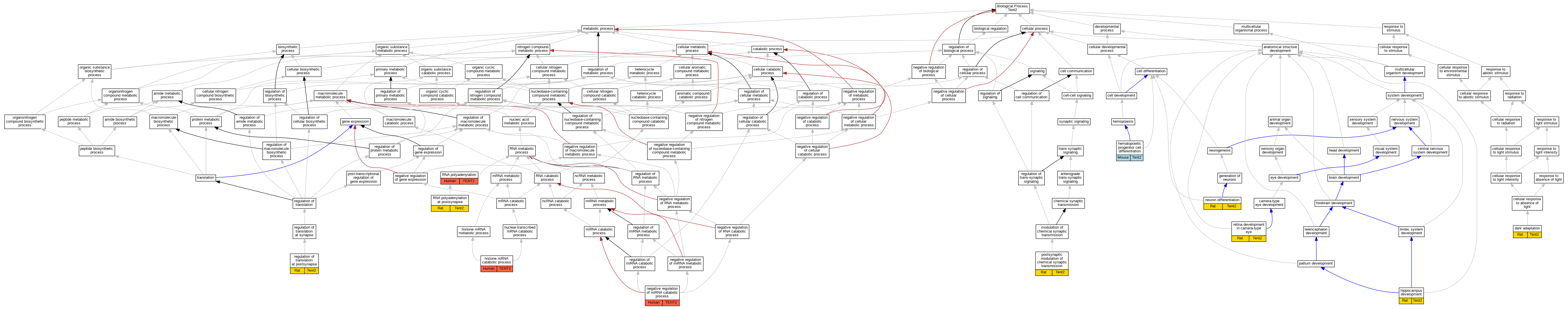
| Molecular Function | GO:1990817 | poly(A) RNA polymerase activity | TENT2 | IDA | Human | PMID:15070731 | |
| Molecular Function | GO:1990817 | poly(A) RNA polymerase activity | TENT2 | IDA | Human | PMID:23200856 | |
| Molecular Function | GO:0005515 | protein binding | TENT2 | IPI | UniProtKB:Q13137 | Human | PMID:25416956 |
| Molecular Function | GO:0005515 | protein binding | TENT2 | IPI | UniProtKB:Q93062 | Human | PMID:25416956 |
| Molecular Function | GO:0005515 | protein binding | TENT2 | IPI | UniProtKB:A2RRN7 | Human | PMID:32296183 |
| Molecular Function | GO:0005515 | protein binding | TENT2 | IPI | UniProtKB:Q86UW9 | Human | PMID:32296183 |
| Molecular Function | GO:0005515 | protein binding | Tent2 | IPI | PR:P29341 | Mouse | PMID:17927953 |
| Molecular Function | GO:0005515 | protein binding | Tent2 | IPI | PR:Q9EPU4 | Mouse | PMID:17927953 |
| Molecular Function | GO:0005515 | protein binding | Tent2 | IPI | PR:P70166 | Mouse | PMID:17927953 |
| Molecular Function | GO:0005515 | protein binding | Tent2 | IPI | PR:Q812E0 | Mouse | PMID:17927953 |
| Molecular Function | GO:0045182 | translation regulator activity | Tent2 | IDA | Rat | PMID:22727665|RGD:155230789 | |
| Molecular Function | GO:0045182 | translation regulator activity | Tent2 | IMP | Rat | PMID:22727665|RGD:155230789 | |
| Cellular Component | GO:0005829 | cytosol | Tent2 | IDA | Rat | PMID:23933240|RGD:9684963 | |
| Cellular Component | GO:0098978 | glutamatergic synapse | Tent2 | IDA | Rat | PMID:22727665|RGD:155230789 | |
| Cellular Component | GO:0098978 | glutamatergic synapse | Tent2 | IMP | Rat | PMID:22727665|RGD:155230789 | |
| Cellular Component | GO:0005634 | nucleus | Tent2 | IDA | Mouse | PMID:17927953 | |
| Cellular Component | GO:0005634 | nucleus | Tent2 | IDA | Rat | PMID:23933240|RGD:9684963 | |
| Cellular Component | GO:0140240 | perforant pathway to dendrate granule cell synapse | Tent2 | IDA | Rat | PMID:22727665|RGD:155230789 | |
| Cellular Component | GO:0140240 | perforant pathway to dendrate granule cell synapse | Tent2 | IMP | Rat | PMID:22727665|RGD:155230789 | |
| Cellular Component | GO:0098794 | postsynapse | Tent2 | IDA | Rat | PMID:22727665|RGD:155230789 | |
| Biological Process | GO:1990603 | dark adaptation | Tent2 | IEP | Rat | PMID:23700402|RGD:11041783 | |
| Biological Process | GO:0002244 | hematopoietic progenitor cell differentiation | Tent2 | IMP | Mouse | PMID:24029230 | |
| Biological Process | GO:0021766 | hippocampus development | Tent2 | IEP | Rat | PMID:24074826|RGD:9684936 | |
| Biological Process | GO:0071044 | histone mRNA catabolic process | TENT2 | IMP | Human | PMID:18172165 | |
| Biological Process | GO:2000626 | negative regulation of miRNA catabolic process | TENT2 | IDA | Human | PMID:23200856 | |
| Biological Process | GO:0030182 | neuron differentiation | Tent2 | IEP | Rat | PMID:23933240|RGD:9684963 | |
| Biological Process | GO:0099170 | postsynaptic modulation of chemical synaptic transmission | Tent2 | IDA | Rat | PMID:22727665|RGD:155230789 | |
| Biological Process | GO:0099170 | postsynaptic modulation of chemical synaptic transmission | Tent2 | IMP | Rat | PMID:22727665|RGD:155230789 | |
| Biological Process | GO:0140245 | regulation of translation at postsynapse | Tent2 | IDA | Rat | PMID:22727665|RGD:155230789 | |
| Biological Process | GO:0140245 | regulation of translation at postsynapse | Tent2 | IEP | Rat | PMID:22727665|RGD:155230789 | |
| Biological Process | GO:0140245 | regulation of translation at postsynapse | Tent2 | IMP | Rat | PMID:22727665|RGD:155230789 | |
| Biological Process | GO:0060041 | retina development in camera-type eye | Tent2 | IEP | Rat | PMID:23700402|RGD:11041783 | |
| Biological Process | GO:0043631 | RNA polyadenylation | TENT2 | IDA | Human | PMID:15070731 | |
| Biological Process | GO:0140235 | RNA polyadenylation at postsynapse | Tent2 | IDA | Rat | PMID:22727665|RGD:155230789 | |
| Biological Process | GO:0140235 | RNA polyadenylation at postsynapse | Tent2 | IEP | Rat | PMID:22727665|RGD:155230789 |
| EXP Inferred from experiment |
| IDA Inferred from direct assay |
| IEP Inferred from expression pattern |
| IGI Inferred from genetic interaction |
| IMP Inferred from mutant phenotype |
| IPI Inferred from physical interaction |
| HTP Inferred from High Throughput Experiment |
| HDA Inferred from High Throughput Direct Assay |
| HMP Inferred from High Throughput Mutant Phenotype |
| HGI Inferred from High Throughput Genetic Interaction |
| HEP Inferred from High Throughput Expression Pattern |
Mouse Genome Database (MGD), Gene Expression Database (GXD), Mouse Models of Human Cancer database (MMHCdb) (formerly Mouse Tumor Biology (MTB)), Gene Ontology (GO) |
||
|
Citing These Resources Funding Information Warranty Disclaimer, Privacy Notice, Licensing, & Copyright Send questions and comments to User Support. |
last database update 01/20/2026 MGI 6.24 |
|
|
|
||