About   Help   FAQ
GO Annotations Graph
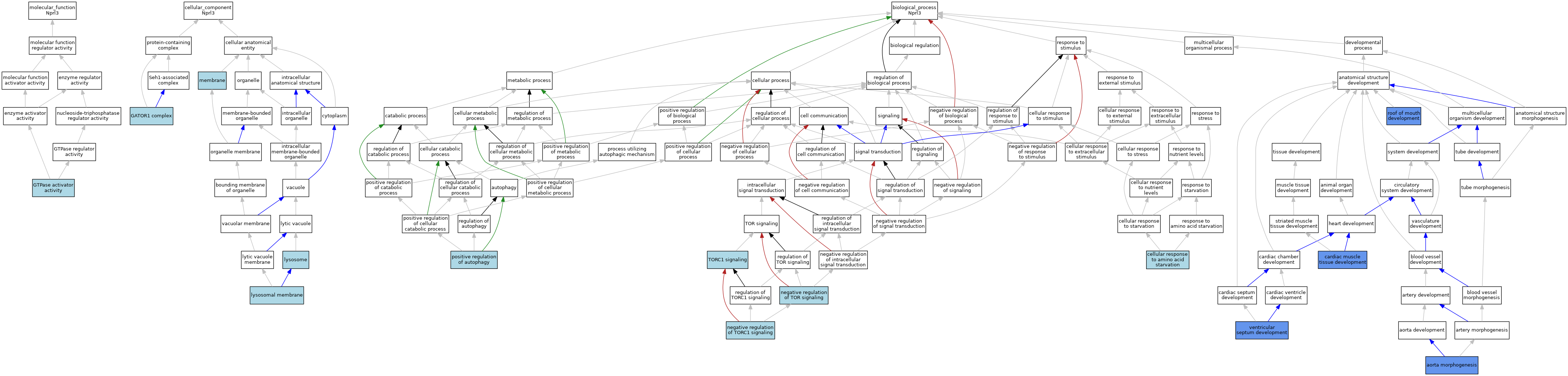
Symbol
Name
ID
Nprl3
nitrogen permease regulator-like 3
MGI:109258

GO annotations  (Text View)    (Tabular View)

A table of the annotations represented in this image is provided below.


Gene Ontology Evidence Code Abbreviations:

Experimental:
EXP
Inferred from experiment
HMP
Inferred from high throughput mutant phenotype
HGI
Inferred from high throughput genetic interaction
HDA
Inferred from high throughput direct assay
HEP
Inferred from high throughput expression pattern
IDA
Inferred from direct assay
IEP
Inferred from expression pattern
IGI
Inferred from genetic interaction
IMP
Inferred from mutant phenotype
IPI
Inferred from physical interaction
Homology:
IAS
Inferred from ancestral sequence
IBA
Inferred from biological aspect of ancestor
IBD
Inferred from biological aspect of descendant
IKR
Inferred from key residues
IMR
Inferred from missing residues
IRD
Inferred from rapid divergence
ISA
Inferred from sequence alignment
ISM
Inferred from sequence model
ISO
Inferred from sequence orthology
ISS
Inferred from sequence or structural similarity
Automated:
IEA
Inferred from electronic annotation
RCA
Reviewed computational analysis
Other:
IC
Inferred by curator
NAS
Non-traceable author statement
ND
No biological data available
TAS
Traceable author statement

CategoryGO IDClassification TermEvidenceReference
Molecular FunctionGO:0005096GTPase activator activityISOJ:164563
Cellular ComponentGO:1990130GATOR1 complexISOJ:164563
Cellular ComponentGO:1990130GATOR1 complexIBAJ:265628
Cellular ComponentGO:0005765lysosomal membraneISOJ:164563
Cellular ComponentGO:0005764lysosomeIEAJ:60000
Cellular ComponentGO:0016020membraneIEAJ:60000
Biological ProcessGO:0035909aorta morphogenesisIMPJ:183988
Biological ProcessGO:0048738cardiac muscle tissue developmentIMPJ:183988
Biological ProcessGO:0034198cellular response to amino acid starvationISOJ:164563
Biological ProcessGO:0034198cellular response to amino acid starvationIBAJ:265628
Biological ProcessGO:0032007negative regulation of TOR signalingISOJ:164563
Biological ProcessGO:1904262negative regulation of TORC1 signalingIBAJ:265628
Biological ProcessGO:0010508positive regulation of autophagyIBAJ:265628
Biological ProcessGO:0060021roof of mouth developmentIMPJ:183988
Biological ProcessGO:0038202TORC1 signalingIBAJ:265628
Biological ProcessGO:0003281ventricular septum developmentIMPJ:183988

Contributing Projects:
Mouse Genome Database (MGD), Gene Expression Database (GXD), Mouse Models of Human Cancer database (MMHCdb) (formerly Mouse Tumor Biology (MTB)), Gene Ontology (GO)
Citing These Resources
Funding Information
Warranty Disclaimer, Privacy Notice, Licensing, & Copyright
Send questions and comments to User Support.
last database update
01/20/2026
MGI 6.24
The Jackson Laboratory