About   Help   FAQ
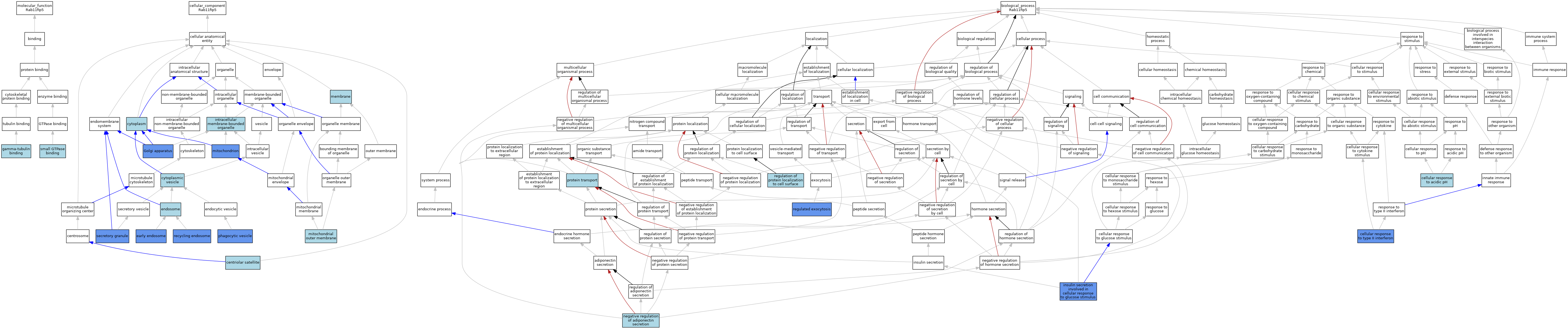
GO Annotations Graph
Symbol
Name
ID
Rab11fip5
RAB11 family interacting protein 5 (class I)
MGI:1098586

GO annotations  (Text View)    (Tabular View)

A table of the annotations represented in this image is provided below.


Gene Ontology Evidence Code Abbreviations:

Experimental:
EXP
Inferred from experiment
HMP
Inferred from high throughput mutant phenotype
HGI
Inferred from high throughput genetic interaction
HDA
Inferred from high throughput direct assay
HEP
Inferred from high throughput expression pattern
IDA
Inferred from direct assay
IEP
Inferred from expression pattern
IGI
Inferred from genetic interaction
IMP
Inferred from mutant phenotype
IPI
Inferred from physical interaction
Homology:
IAS
Inferred from ancestral sequence
IBA
Inferred from biological aspect of ancestor
IBD
Inferred from biological aspect of descendant
IKR
Inferred from key residues
IMR
Inferred from missing residues
IRD
Inferred from rapid divergence
ISA
Inferred from sequence alignment
ISM
Inferred from sequence model
ISO
Inferred from sequence orthology
ISS
Inferred from sequence or structural similarity
Automated:
IEA
Inferred from electronic annotation
RCA
Reviewed computational analysis
Other:
IC
Inferred by curator
NAS
Non-traceable author statement
ND
No biological data available
TAS
Traceable author statement

CategoryGO IDClassification TermEvidenceReference
Molecular FunctionGO:0043015gamma-tubulin bindingISOJ:164563
Molecular FunctionGO:0031267small GTPase bindingIEAJ:72247
Cellular ComponentGO:0034451centriolar satelliteISOJ:164563
Cellular ComponentGO:0005737cytoplasmIEAJ:60000
Cellular ComponentGO:0031410cytoplasmic vesicleIEAJ:60000
Cellular ComponentGO:0005769early endosomeIDAJ:151013
Cellular ComponentGO:0005769early endosomeIBAJ:265628
Cellular ComponentGO:0005768endosomeIEAJ:60000
Cellular ComponentGO:0005794Golgi apparatusIDAJ:151013
Cellular ComponentGO:0043231intracellular membrane-bounded organelleISOJ:164563
Cellular ComponentGO:0016020membraneIEAJ:60000
Cellular ComponentGO:0005741mitochondrial outer membraneISOJ:164563
Cellular ComponentGO:0005739mitochondrionIBAJ:265628
Cellular ComponentGO:0005739mitochondrionHDAJ:151002
Cellular ComponentGO:0045335phagocytic vesicleIBAJ:265628
Cellular ComponentGO:0045335phagocytic vesicleIDAJ:143718
Cellular ComponentGO:0055037recycling endosomeIDAJ:151013
Cellular ComponentGO:0055037recycling endosomeIBAJ:265628
Cellular ComponentGO:0030141secretory granuleIDAJ:151013
Cellular ComponentGO:0030141secretory granuleIBAJ:265628
Biological ProcessGO:0071468cellular response to acidic pHISOJ:164563
Biological ProcessGO:0071346cellular response to type II interferonIDAJ:143718
Biological ProcessGO:0035773insulin secretion involved in cellular response to glucose stimulusIMPJ:151013
Biological ProcessGO:0070164negative regulation of adiponectin secretionISOJ:164563
Biological ProcessGO:0015031protein transportIEAJ:60000
Biological ProcessGO:0045055regulated exocytosisIMPJ:151013
Biological ProcessGO:0045055regulated exocytosisIBAJ:265628
Biological ProcessGO:2000008regulation of protein localization to cell surfaceISOJ:164563

Contributing Projects:
Mouse Genome Database (MGD), Gene Expression Database (GXD), Mouse Models of Human Cancer database (MMHCdb) (formerly Mouse Tumor Biology (MTB)), Gene Ontology (GO)
Citing These Resources
Funding Information
Warranty Disclaimer, Privacy Notice, Licensing, & Copyright
Send questions and comments to User Support.
last database update
01/20/2026
MGI 6.24
The Jackson Laboratory