About   Help   FAQ
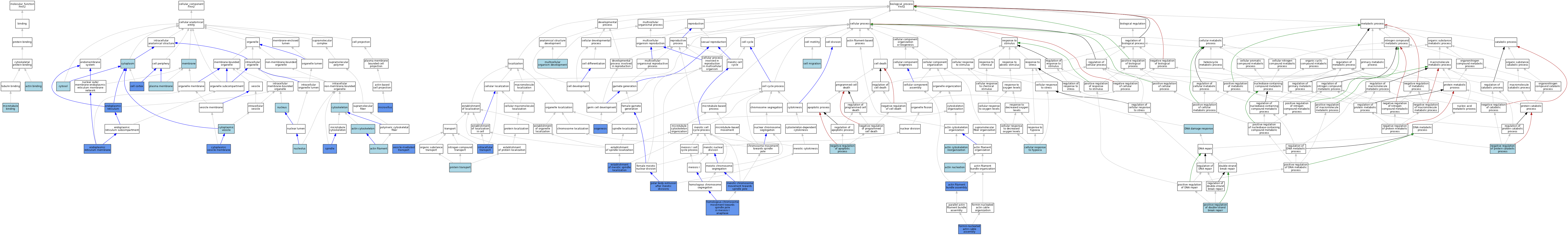
GO Annotations Graph
Symbol
Name
ID
Fmn2
formin 2
MGI:1859252

GO annotations  (Text View)    (Tabular View)

A table of the annotations represented in this image is provided below.


Gene Ontology Evidence Code Abbreviations:

Experimental:
EXP
Inferred from experiment
HMP
Inferred from high throughput mutant phenotype
HGI
Inferred from high throughput genetic interaction
HDA
Inferred from high throughput direct assay
HEP
Inferred from high throughput expression pattern
IDA
Inferred from direct assay
IEP
Inferred from expression pattern
IGI
Inferred from genetic interaction
IMP
Inferred from mutant phenotype
IPI
Inferred from physical interaction
Homology:
IAS
Inferred from ancestral sequence
IBA
Inferred from biological aspect of ancestor
IBD
Inferred from biological aspect of descendant
IKR
Inferred from key residues
IMR
Inferred from missing residues
IRD
Inferred from rapid divergence
ISA
Inferred from sequence alignment
ISM
Inferred from sequence model
ISO
Inferred from sequence orthology
ISS
Inferred from sequence or structural similarity
Automated:
IEA
Inferred from electronic annotation
RCA
Reviewed computational analysis
Other:
IC
Inferred by curator
NAS
Non-traceable author statement
ND
No biological data available
TAS
Traceable author statement

CategoryGO IDClassification TermEvidenceReference
Molecular FunctionGO:0003779actin bindingISOJ:164563
Molecular FunctionGO:0008017microtubule bindingIEAJ:72247
Cellular ComponentGO:0015629actin cytoskeletonISOJ:164563
Cellular ComponentGO:0005884actin filamentIEAJ:72247
Cellular ComponentGO:0005938cell cortexIDAJ:180088
Cellular ComponentGO:0005737cytoplasmIBAJ:265628
Cellular ComponentGO:0031410cytoplasmic vesicleIEAJ:60000
Cellular ComponentGO:0030659cytoplasmic vesicle membraneIDAJ:180088
Cellular ComponentGO:0005856cytoskeletonIEAJ:60000
Cellular ComponentGO:0005829cytosolISOJ:164563
Cellular ComponentGO:0005783endoplasmic reticulumIDAJ:296111
Cellular ComponentGO:0005783endoplasmic reticulumIDAJ:195195
Cellular ComponentGO:0005789endoplasmic reticulum membraneIBAJ:265628
Cellular ComponentGO:0005789endoplasmic reticulum membraneIDAJ:195195
Cellular ComponentGO:0016020membraneIEAJ:60000
Cellular ComponentGO:0005902microvillusIDAJ:195195
Cellular ComponentGO:0005730nucleolusISOJ:164563
Cellular ComponentGO:0005634nucleusISOJ:164563
Cellular ComponentGO:0005634nucleusIBAJ:265628
Cellular ComponentGO:0005886plasma membraneIEAJ:60000
Cellular ComponentGO:0005819spindleIDAJ:195195
Biological ProcessGO:0031532actin cytoskeleton reorganizationISOJ:164563
Biological ProcessGO:0051017actin filament bundle assemblyIMPJ:195195
Biological ProcessGO:0045010actin nucleationIEAJ:72247
Biological ProcessGO:0016477cell migrationISOJ:164563
Biological ProcessGO:0071456cellular response to hypoxiaISOJ:164563
Biological ProcessGO:0006974DNA damage responseISOJ:164563
Biological ProcessGO:0051295establishment of meiotic spindle localizationIMPJ:81246
Biological ProcessGO:0051295establishment of meiotic spindle localizationIMPJ:174016
Biological ProcessGO:0070649formin-nucleated actin cable assemblyISOJ:164563
Biological ProcessGO:0070649formin-nucleated actin cable assemblyIMPJ:174016
Biological ProcessGO:0051758homologous chromosome movement towards spindle pole in meiosis I anaphaseIMPJ:81246
Biological ProcessGO:0046907intracellular transportIMPJ:180088
Biological ProcessGO:0046907intracellular transportIBAJ:265628
Biological ProcessGO:0016344meiotic chromosome movement towards spindle poleIMPJ:195195
Biological ProcessGO:0007275multicellular organism developmentIEAJ:60000
Biological ProcessGO:0043066negative regulation of apoptotic processISOJ:164563
Biological ProcessGO:0042177negative regulation of protein catabolic processISOJ:164563
Biological ProcessGO:0048477oogenesisIMPJ:81246
Biological ProcessGO:0040038polar body extrusion after meiotic divisionsIMPJ:81246
Biological ProcessGO:2000781positive regulation of double-strand break repairISOJ:164563
Biological ProcessGO:0015031protein transportIEAJ:60000
Biological ProcessGO:0016192vesicle-mediated transportIMPJ:180088

Contributing Projects:
Mouse Genome Database (MGD), Gene Expression Database (GXD), Mouse Models of Human Cancer database (MMHCdb) (formerly Mouse Tumor Biology (MTB)), Gene Ontology (GO)
Citing These Resources
Funding Information
Warranty Disclaimer, Privacy Notice, Licensing, & Copyright
Send questions and comments to User Support.
last database update
01/20/2026
MGI 6.24
The Jackson Laboratory