|
Symbol Name ID |
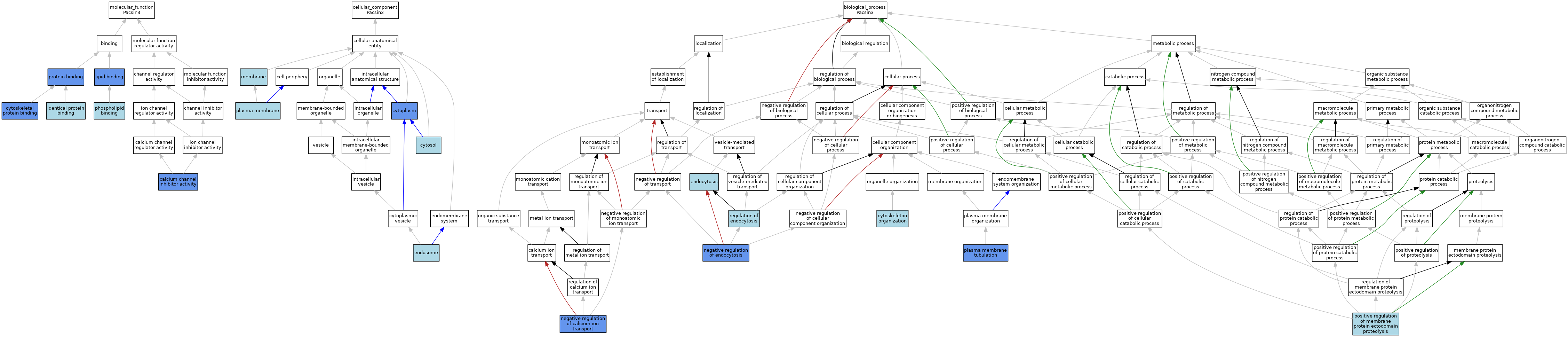
Pacsin3
protein kinase C and casein kinase substrate in neurons 3 MGI:1891410 |
| Category | GO ID | Classification Term | Evidence | Reference | |||||||||
|---|---|---|---|---|---|---|---|---|---|---|---|---|---|
| Molecular Function | GO:0019855 | calcium channel inhibitor activity | IMP | J:196099 | |||||||||
| Molecular Function | GO:0008092 | cytoskeletal protein binding | IDA | J:66805 | |||||||||
| Molecular Function | GO:0042802 | identical protein binding | ISO | J:164563 | |||||||||
| Molecular Function | GO:0008289 | lipid binding | IDA | J:196236 | |||||||||
| Molecular Function | GO:0008289 | lipid binding | ISO | J:164563 | |||||||||
| Molecular Function | GO:0005543 | phospholipid binding | IBA | J:265628 | |||||||||
| Molecular Function | GO:0005515 | protein binding | IPI | J:196099 | |||||||||
| Molecular Function | GO:0005515 | protein binding | IPI | J:66805 | |||||||||
| Molecular Function | GO:0005515 | protein binding | IPI | J:66805 | |||||||||
| Molecular Function | GO:0005515 | protein binding | IPI | J:66805 | |||||||||
| Molecular Function | GO:0005515 | protein binding | IPI | J:66805 | |||||||||
| Cellular Component | GO:0005737 | cytoplasm | IBA | J:265628 | |||||||||
| Cellular Component | GO:0005737 | cytoplasm | IDA | J:66805 | |||||||||
| Cellular Component | GO:0005829 | cytosol | ISO | J:164563 | |||||||||
| Cellular Component | GO:0005768 | endosome | IBA | J:265628 | |||||||||
| Cellular Component | GO:0016020 | membrane | IEA | J:60000 | |||||||||
| Cellular Component | GO:0005886 | plasma membrane | ISO | J:164563 | |||||||||
| Cellular Component | GO:0005886 | plasma membrane | IBA | J:265628 | |||||||||
| Biological Process | GO:0007010 | cytoskeleton organization | IBA | J:265628 | |||||||||
| Biological Process | GO:0006897 | endocytosis | IEA | J:60000 | |||||||||
| Biological Process | GO:0051926 | negative regulation of calcium ion transport | IMP | J:196099 | |||||||||
| Biological Process | GO:0045806 | negative regulation of endocytosis | IMP | J:114364 | |||||||||
| Biological Process | GO:0045806 | negative regulation of endocytosis | IDA | J:66805 | |||||||||
| Biological Process | GO:0097320 | plasma membrane tubulation | IDA | J:196236 | |||||||||
| Biological Process | GO:0097320 | plasma membrane tubulation | ISO | J:164563 | |||||||||
| Biological Process | GO:0097320 | plasma membrane tubulation | IBA | J:265628 | |||||||||
| Biological Process | GO:0051044 | positive regulation of membrane protein ectodomain proteolysis | ISO | J:164563 | |||||||||
| Biological Process | GO:0030100 | regulation of endocytosis | IBA | J:265628 | |||||||||
Mouse Genome Database (MGD), Gene Expression Database (GXD), Mouse Models of Human Cancer database (MMHCdb) (formerly Mouse Tumor Biology (MTB)), Gene Ontology (GO) |
||
|
Citing These Resources Funding Information Warranty Disclaimer, Privacy Notice, Licensing, & Copyright Send questions and comments to User Support. |
last database update 01/20/2026 MGI 6.24 |
|
|
|
||