About   Help   FAQ
GO Annotations Graph
Symbol
Name
ID
Rdh9
retinol dehydrogenase 9
MGI:2143528

GO annotations  (Text View)    (Tabular View)

A table of the annotations represented in this image is provided below.


Gene Ontology Evidence Code Abbreviations:

Experimental:
EXP
Inferred from experiment
HMP
Inferred from high throughput mutant phenotype
HGI
Inferred from high throughput genetic interaction
HDA
Inferred from high throughput direct assay
HEP
Inferred from high throughput expression pattern
IDA
Inferred from direct assay
IEP
Inferred from expression pattern
IGI
Inferred from genetic interaction
IMP
Inferred from mutant phenotype
IPI
Inferred from physical interaction
Homology:
IAS
Inferred from ancestral sequence
IBA
Inferred from biological aspect of ancestor
IBD
Inferred from biological aspect of descendant
IKR
Inferred from key residues
IMR
Inferred from missing residues
IRD
Inferred from rapid divergence
ISA
Inferred from sequence alignment
ISM
Inferred from sequence model
ISO
Inferred from sequence orthology
ISS
Inferred from sequence or structural similarity
Automated:
IEA
Inferred from electronic annotation
RCA
Reviewed computational analysis
Other:
IC
Inferred by curator
NAS
Non-traceable author statement
ND
No biological data available
TAS
Traceable author statement

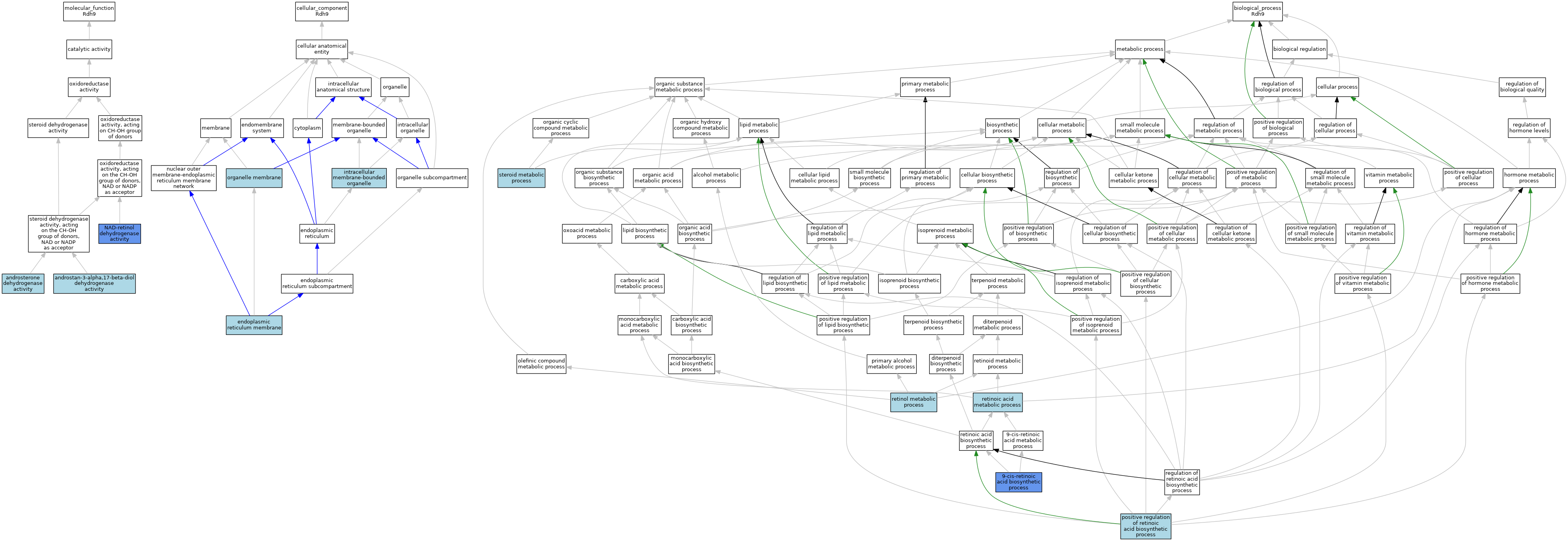
CategoryGO IDClassification TermEvidenceReference
Molecular FunctionGO:0047044androstan-3-alpha,17-beta-diol dehydrogenase activityISOJ:164563
Molecular FunctionGO:0047023androsterone dehydrogenase activityISOJ:164563
Molecular FunctionGO:0004745NAD-retinol dehydrogenase activityIBAJ:265628
Molecular FunctionGO:0004745NAD-retinol dehydrogenase activityIDAJ:83534
Cellular ComponentGO:0005789endoplasmic reticulum membraneISOJ:155856
Cellular ComponentGO:0043231intracellular membrane-bounded organelleISOJ:164563
Cellular ComponentGO:0043231intracellular membrane-bounded organelleIBAJ:265628
Cellular ComponentGO:0031090organelle membraneISOJ:155856
Biological ProcessGO:00429049-cis-retinoic acid biosynthetic processIDAJ:83534
Biological ProcessGO:1900054positive regulation of retinoic acid biosynthetic processISOJ:155856
Biological ProcessGO:0042573retinoic acid metabolic processISOJ:155856
Biological ProcessGO:0042572retinol metabolic processISOJ:155856
Biological ProcessGO:0042572retinol metabolic processIBAJ:265628
Biological ProcessGO:0008202steroid metabolic processISOJ:164563
Biological ProcessGO:0008202steroid metabolic processIBAJ:265628

Contributing Projects:
Mouse Genome Database (MGD), Gene Expression Database (GXD), Mouse Models of Human Cancer database (MMHCdb) (formerly Mouse Tumor Biology (MTB)), Gene Ontology (GO)
Citing These Resources
Funding Information
Warranty Disclaimer, Privacy Notice, Licensing, & Copyright
Send questions and comments to User Support.
last database update
12/09/2025
MGI 6.24
The Jackson Laboratory