About   Help   FAQ
GO Annotations Graph
Symbol
Name
ID
Tgfbrap1
transforming growth factor, beta receptor associated protein 1
MGI:2447427

GO annotations  (Text View)    (Tabular View)

A table of the annotations represented in this image is provided below.


Gene Ontology Evidence Code Abbreviations:

Experimental:
EXP
Inferred from experiment
HMP
Inferred from high throughput mutant phenotype
HGI
Inferred from high throughput genetic interaction
HDA
Inferred from high throughput direct assay
HEP
Inferred from high throughput expression pattern
IDA
Inferred from direct assay
IEP
Inferred from expression pattern
IGI
Inferred from genetic interaction
IMP
Inferred from mutant phenotype
IPI
Inferred from physical interaction
Homology:
IAS
Inferred from ancestral sequence
IBA
Inferred from biological aspect of ancestor
IBD
Inferred from biological aspect of descendant
IKR
Inferred from key residues
IMR
Inferred from missing residues
IRD
Inferred from rapid divergence
ISA
Inferred from sequence alignment
ISM
Inferred from sequence model
ISO
Inferred from sequence orthology
ISS
Inferred from sequence or structural similarity
Automated:
IEA
Inferred from electronic annotation
RCA
Reviewed computational analysis
Other:
IC
Inferred by curator
NAS
Non-traceable author statement
ND
No biological data available
TAS
Traceable author statement

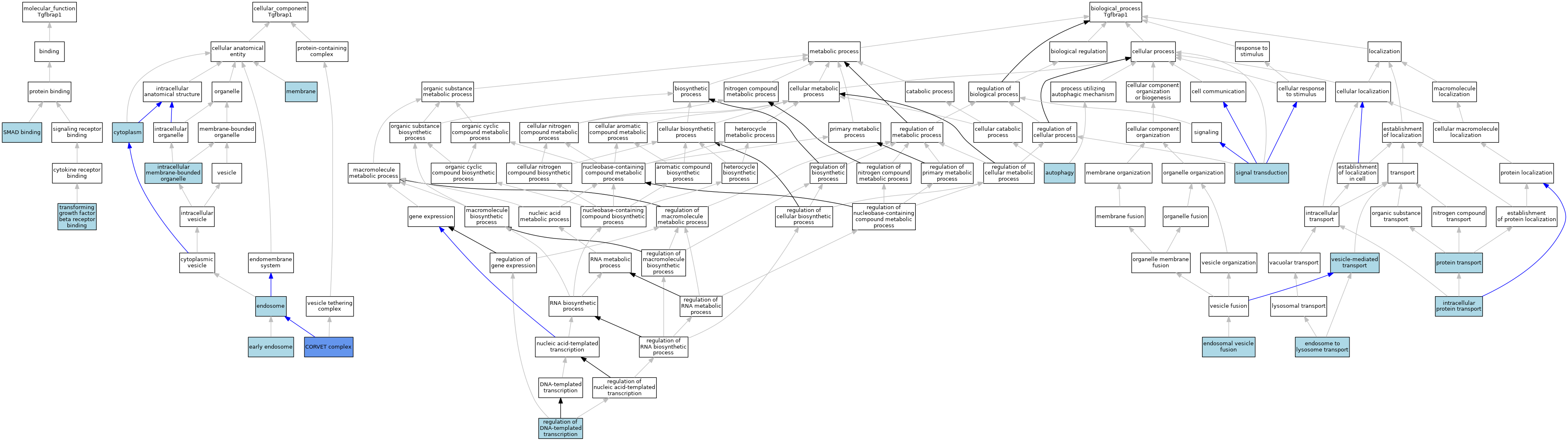
CategoryGO IDClassification TermEvidenceReference
Molecular FunctionGO:0046332SMAD bindingISOJ:164563
Molecular FunctionGO:0005160transforming growth factor beta receptor bindingISOJ:164563
Cellular ComponentGO:0033263CORVET complexIDAJ:222663
Cellular ComponentGO:0005737cytoplasmIBAJ:265628
Cellular ComponentGO:0005769early endosomeISOJ:164563
Cellular ComponentGO:0005768endosomeIEAJ:60000
Cellular ComponentGO:0043231intracellular membrane-bounded organelleISOJ:164563
Cellular ComponentGO:0016020membraneISOJ:164563
Cellular ComponentGO:0016020membraneIBAJ:265628
Biological ProcessGO:0006914autophagyIBAJ:265628
Biological ProcessGO:0034058endosomal vesicle fusionISOJ:164563
Biological ProcessGO:0034058endosomal vesicle fusionIBAJ:265628
Biological ProcessGO:0008333endosome to lysosome transportISOJ:164563
Biological ProcessGO:0006886intracellular protein transportIEAJ:72247
Biological ProcessGO:0015031protein transportIEAJ:60000
Biological ProcessGO:0006355regulation of DNA-templated transcriptionISOJ:164563
Biological ProcessGO:0007165signal transductionISOJ:164563
Biological ProcessGO:0016192vesicle-mediated transportIEAJ:72247

Contributing Projects:
Mouse Genome Database (MGD), Gene Expression Database (GXD), Mouse Models of Human Cancer database (MMHCdb) (formerly Mouse Tumor Biology (MTB)), Gene Ontology (GO)
Citing These Resources
Funding Information
Warranty Disclaimer, Privacy Notice, Licensing, & Copyright
Send questions and comments to User Support.
last database update
01/20/2026
MGI 6.24
The Jackson Laboratory