About   Help   FAQ
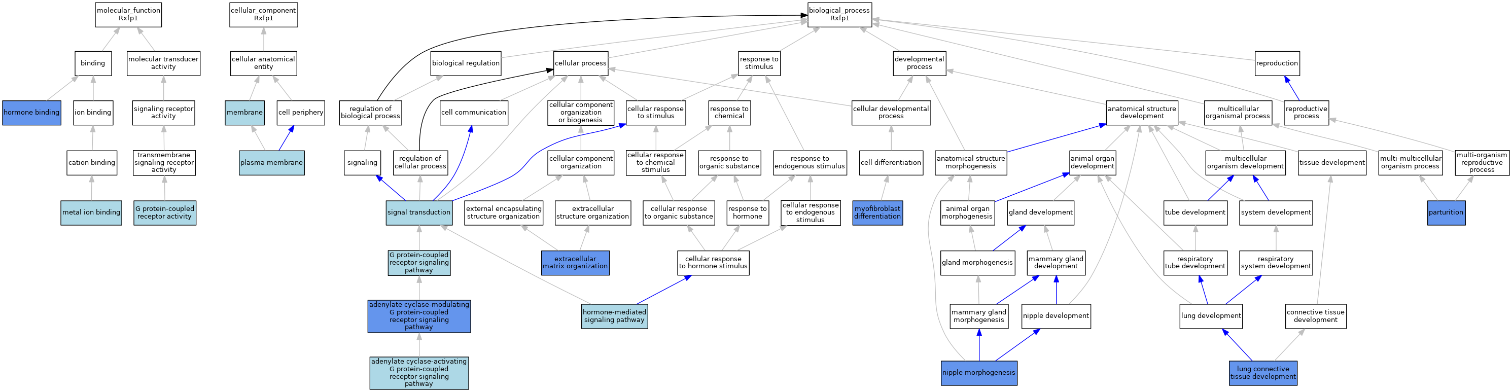
GO Annotations Graph
Symbol
Name
ID
Rxfp1
relaxin/insulin-like family peptide receptor 1
MGI:2682211

GO annotations  (Text View)    (Tabular View)

A table of the annotations represented in this image is provided below.


Gene Ontology Evidence Code Abbreviations:

Experimental:
EXP
Inferred from experiment
HMP
Inferred from high throughput mutant phenotype
HGI
Inferred from high throughput genetic interaction
HDA
Inferred from high throughput direct assay
HEP
Inferred from high throughput expression pattern
IDA
Inferred from direct assay
IEP
Inferred from expression pattern
IGI
Inferred from genetic interaction
IMP
Inferred from mutant phenotype
IPI
Inferred from physical interaction
Homology:
IAS
Inferred from ancestral sequence
IBA
Inferred from biological aspect of ancestor
IBD
Inferred from biological aspect of descendant
IKR
Inferred from key residues
IMR
Inferred from missing residues
IRD
Inferred from rapid divergence
ISA
Inferred from sequence alignment
ISM
Inferred from sequence model
ISO
Inferred from sequence orthology
ISS
Inferred from sequence or structural similarity
Automated:
IEA
Inferred from electronic annotation
RCA
Reviewed computational analysis
Other:
IC
Inferred by curator
NAS
Non-traceable author statement
ND
No biological data available
TAS
Traceable author statement

CategoryGO IDClassification TermEvidenceReference
Molecular FunctionGO:0004930G protein-coupled receptor activityISOJ:155856
Molecular FunctionGO:0004930G protein-coupled receptor activityISOJ:74926
Molecular FunctionGO:0042562hormone bindingIDAJ:74926
Molecular FunctionGO:0046872metal ion bindingIEAJ:60000
Cellular ComponentGO:0016020membraneIEAJ:60000
Cellular ComponentGO:0016020membraneIEAJ:72247
Cellular ComponentGO:0005886plasma membraneIEAJ:60000
Biological ProcessGO:0007189adenylate cyclase-activating G protein-coupled receptor signaling pathwayISOJ:155856
Biological ProcessGO:0007188adenylate cyclase-modulating G protein-coupled receptor signaling pathwayIDAJ:74926
Biological ProcessGO:0007188adenylate cyclase-modulating G protein-coupled receptor signaling pathwayIGIJ:147314
Biological ProcessGO:0030198extracellular matrix organizationIMPJ:92627
Biological ProcessGO:0007186G protein-coupled receptor signaling pathwayIEAJ:60000
Biological ProcessGO:0007186G protein-coupled receptor signaling pathwayIEAJ:72247
Biological ProcessGO:0009755hormone-mediated signaling pathwayIBAJ:265628
Biological ProcessGO:0060427lung connective tissue developmentIMPJ:92627
Biological ProcessGO:0036446myofibroblast differentiationIMPJ:147314
Biological ProcessGO:0060658nipple morphogenesisIMPJ:92627
Biological ProcessGO:0060658nipple morphogenesisIMPJ:87579
Biological ProcessGO:0007567parturitionIMPJ:92627
Biological ProcessGO:0007567parturitionIMPJ:87579
Biological ProcessGO:0007165signal transductionIEAJ:72247
Biological ProcessGO:0007165signal transductionIEAJ:60000

Contributing Projects:
Mouse Genome Database (MGD), Gene Expression Database (GXD), Mouse Models of Human Cancer database (MMHCdb) (formerly Mouse Tumor Biology (MTB)), Gene Ontology (GO)
Citing These Resources
Funding Information
Warranty Disclaimer, Privacy Notice, Licensing, & Copyright
Send questions and comments to User Support.
last database update
01/20/2026
MGI 6.24
The Jackson Laboratory