About   Help   FAQ
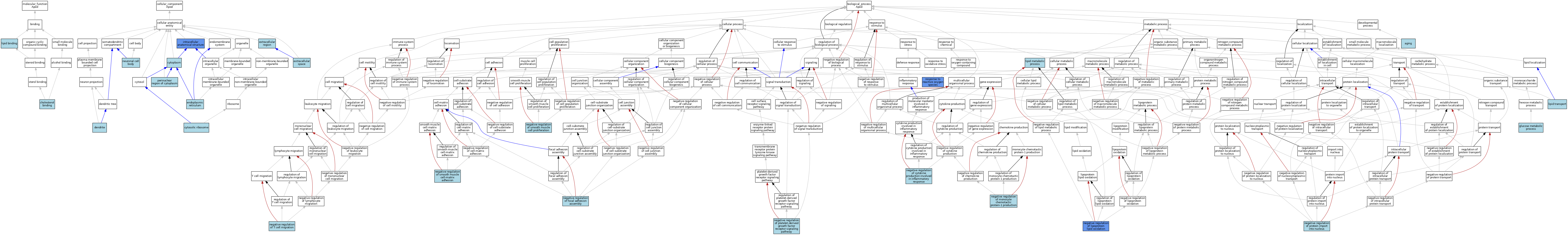
GO Annotations Graph
Symbol
Name
ID
Apod
apolipoprotein D
MGI:88056

GO annotations  (Text View)    (Tabular View)

A table of the annotations represented in this image is provided below.


Gene Ontology Evidence Code Abbreviations:

Experimental:
EXP
Inferred from experiment
HMP
Inferred from high throughput mutant phenotype
HGI
Inferred from high throughput genetic interaction
HDA
Inferred from high throughput direct assay
HEP
Inferred from high throughput expression pattern
IDA
Inferred from direct assay
IEP
Inferred from expression pattern
IGI
Inferred from genetic interaction
IMP
Inferred from mutant phenotype
IPI
Inferred from physical interaction
Homology:
IAS
Inferred from ancestral sequence
IBA
Inferred from biological aspect of ancestor
IBD
Inferred from biological aspect of descendant
IKR
Inferred from key residues
IMR
Inferred from missing residues
IRD
Inferred from rapid divergence
ISA
Inferred from sequence alignment
ISM
Inferred from sequence model
ISO
Inferred from sequence orthology
ISS
Inferred from sequence or structural similarity
Automated:
IEA
Inferred from electronic annotation
RCA
Reviewed computational analysis
Other:
IC
Inferred by curator
NAS
Non-traceable author statement
ND
No biological data available
TAS
Traceable author statement

CategoryGO IDClassification TermEvidenceReference
Molecular FunctionGO:0015485cholesterol bindingISOJ:164563
Molecular FunctionGO:0015485cholesterol bindingIBAJ:265628
Molecular FunctionGO:0008289lipid bindingIEAJ:72247
Molecular FunctionGO:0008289lipid bindingIEAJ:60000
Cellular ComponentGO:0005737cytoplasmISOJ:155856
Cellular ComponentGO:0022626cytosolic ribosomeISOJ:155856
Cellular ComponentGO:0030425dendriteISOJ:155856
Cellular ComponentGO:0005783endoplasmic reticulumISOJ:155856
Cellular ComponentGO:0005576extracellular regionIEAJ:60000
Cellular ComponentGO:0005615extracellular spaceISOJ:164563
Cellular ComponentGO:0005622intracellular anatomical structureIDAJ:73820
Cellular ComponentGO:0043025neuronal cell bodyISOJ:155856
Cellular ComponentGO:0048471perinuclear region of cytoplasmISOJ:164563
Biological ProcessGO:0007568agingIEAJ:72247
Biological ProcessGO:0006006glucose metabolic processISOJ:164563
Biological ProcessGO:0006629lipid metabolic processISOJ:164563
Biological ProcessGO:0006869lipid transportIEAJ:72247
Biological ProcessGO:1900016negative regulation of cytokine production involved in inflammatory responseISOJ:164563
Biological ProcessGO:0051895negative regulation of focal adhesion assemblyISOJ:164563
Biological ProcessGO:0060588negative regulation of lipoprotein lipid oxidationIMPJ:143809
Biological ProcessGO:0060588negative regulation of lipoprotein lipid oxidationISOJ:164563
Biological ProcessGO:0071638negative regulation of monocyte chemotactic protein-1 productionISOJ:164563
Biological ProcessGO:0010642negative regulation of platelet-derived growth factor receptor signaling pathwayISOJ:164563
Biological ProcessGO:0042308negative regulation of protein import into nucleusISOJ:164563
Biological ProcessGO:0048662negative regulation of smooth muscle cell proliferationISOJ:164563
Biological ProcessGO:2000098negative regulation of smooth muscle cell-matrix adhesionISOJ:164563
Biological ProcessGO:2000405negative regulation of T cell migrationISOJ:164563
Biological ProcessGO:0000302response to reactive oxygen speciesIMPJ:143809
Biological ProcessGO:0000302response to reactive oxygen speciesISOJ:164563

Contributing Projects:
Mouse Genome Database (MGD), Gene Expression Database (GXD), Mouse Models of Human Cancer database (MMHCdb) (formerly Mouse Tumor Biology (MTB)), Gene Ontology (GO)
Citing These Resources
Funding Information
Warranty Disclaimer, Privacy Notice, Licensing, & Copyright
Send questions and comments to User Support.
last database update
01/20/2026
MGI 6.24
The Jackson Laboratory